Hei semua,
Kembali dengan postingan tugas yang naujubilah banyaknya. Tapi demi UAS yasudahlah dibelain aja.
Berikut merupakan bisnis proses bagian komunikasi (messaging) di Sekolah Teratai Jaya.
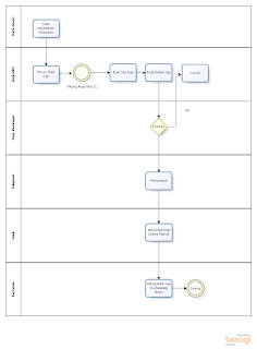
Dan ini merupakan bagian keseluruhan bisnis proses yang ada di Sekolah Teratai Jaya secara Internal.
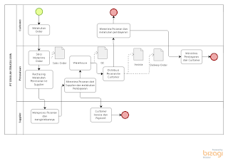
Dan ini merupakan bagian keseluruhan bisnis proses yang ada di Sekolah Teratai Jaya secara External.
Berikut link untuk bizaginya: apunahasapeemapetilon-uperp8.blogspot.co.id


